The photos you provided may be used to improve Bing image processing services.
Privacy Policy
|
Terms of Use
Can't use this link. Check that your link starts with 'http://' or 'https://' to try again.
Unable to process this search. Please try a different image or keywords.
Try Visual Search
Search, identify objects and text, translate, or solve problems using an image
Drag one or more images here,
upload an image
or
open camera
Drop images here to start your search
To use Visual Search, enable the camera in this browser
All
Search
Images
Inspiration
Create
Collections
Videos
Maps
News
More
Shopping
Flights
Travel
Notebook
Autoplay all GIFs
Change autoplay and other image settings here
Autoplay all GIFs
Flip the switch to turn them on
Autoplay GIFs
Image size
All
Small
Medium
Large
Extra large
At least... *
Customized Width
x
Customized Height
px
Please enter a number for Width and Height
Color
All
Color only
Black & white
Type
All
Photograph
Clipart
Line drawing
Animated GIF
Transparent
Layout
All
Square
Wide
Tall
People
All
Just faces
Head & shoulders
Date
All
Past 24 hours
Past week
Past month
Past year
License
All
All Creative Commons
Public domain
Free to share and use
Free to share and use commercially
Free to modify, share, and use
Free to modify, share, and use commercially
Learn more
Clear filters
SafeSearch:
Moderate
Strict
Moderate (default)
Off
Filter
768×1024
scribd.com
Sample Control Plan | PDF
768×1024
scribd.com
Design Development Plan | PDF | Procurem…
768×1024
scribd.com
Development Control | PDF
768×1024
scribd.com
Proposed Dimensional Control Plan | PDF | V…
768×1024
scribd.com
Design and Development Plannin…
1536×2048
pivotalmedesign.com
Design Control - Pivotal MEDesign
3335×4247
designcontrolconsultant.com
3.2 Design and Development Pl…
1280×720
slideteam.net
Validation Testing Design Control And Development Plan With ...
2808×3493
designcontrolconsultant.com
3.10. Design and Development Pla…
1497×1177
haughtondesign.co.uk
Design & Development Planning: The Structure of a …
1694×1219
sampletemplatess.com
10 Development Plan Templates - SampleTemplatess - SampleTem…
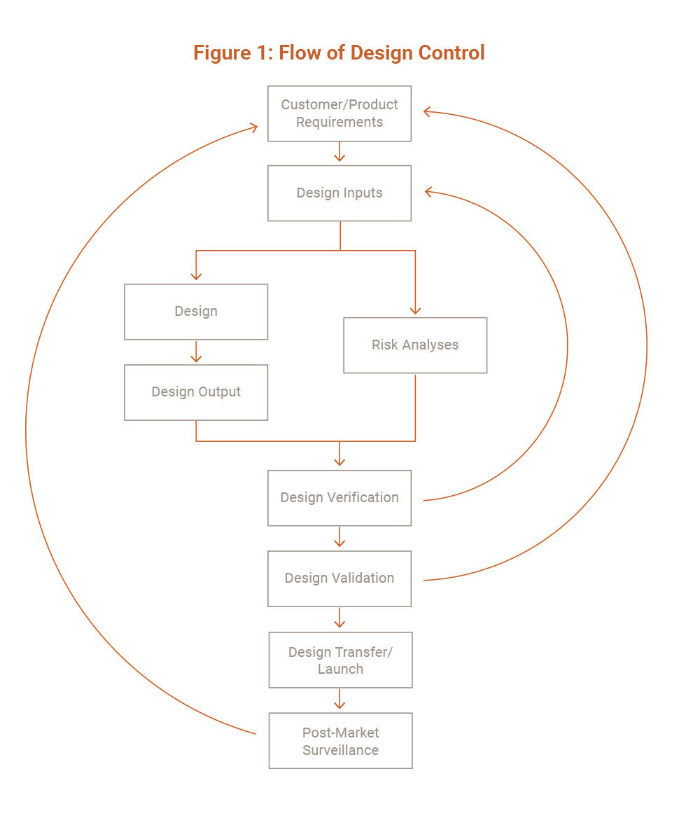
970×1168
rcainc.com
Design Controls - Figure 1: Flow of Design Contr…
728×546
peterainsworth.com
Design and Development Plan Template – Peterainsworth
638×479
peterainsworth.com
Design and Development Plan Template – Peterainsworth
650×463
peterainsworth.com
Design and Development Plan Template – Peterainsworth
1500×1125
peterainsworth.com
Design and Development Plan Template – Peterainsworth
1030×728
peterainsworth.com
Design and Development Plan Template – Peterainsworth
866×1033
peterainsworth.com
Design and Development Plan T…
1024×537
peterainsworth.com
Design and Development Plan Template – Peterainsworth
1600×1131
peterainsworth.com
Design and Development Plan Template – Peterainsworth
1280×720
slideteam.net
Design Control And Risk Management Plan PPT Slide
735×690
alexandriaancehuynh.blogspot.com
Design and Development Plan Sample - Alexandr…
900×450
4easyreg.com
Design and Development Plan for medical devices
842×547
syprosoft.com
Design Control
1212×1481
bazalilyhoward.blogspot.com
Design and Development Plan S…
2000×1280
fity.club
On Purpose Design On Design And Development Plan Manage Design
1200×1696
fity.club
On Purpose Design On Desig…
768×1024
scribd.com
Sports Facility App for Enthusiasts | P…
675×675
medicaldevicehq.com
Design and Development Plan Template ISO 13485 and 21 CF…
1200×1699
template.net
Free Interior Design Plan Templates, Edit…
1200×1700
template.net
Free Interior Design Plan Templates, Edit…
804×768
aplyon.com
Design Control Procedure
1700×1700
simplimedica.com
Design and Development Plan - Simplimedica
768×994
templates.rjuuc.edu.np
Design And Development Plan T…
474×630
pdffiller.com
Fillable Online Development Contr…
Some results have been hidden because they may be inaccessible to you.
Show inaccessible results
Report an inappropriate content
Please select one of the options below.
Not Relevant
Offensive
Adult
Child Sexual Abuse
Feedback